Allegro MicroSystems A8511 Multioutput WLED/RGB Driver

Allegro MicroSystems A8511 Multioutput WLED/RGB Driver is a fully integrated high-brightness (HB) LED driver solution for medium-size backlighting displays. The flexible A8511 driver does not require external power devices to complete the backlighting design criteria. The A8511 integrates FETs for a boost converter and four 150mA current sinks, delivering a complete integrated solution at HB LED current levels. The device's LED channels allow up to 600mA sink capability when tied together. The A8511 works from a single power supply of 6.8V to 21V and withstand up to 40V. The operating frequency can be set to 2MHz, avoiding interference with the AM radio band. The integrated boost DMOS switch is rated for 40V at 3.6A. PWM dimming allows LED currents to be controlled up to a 1000:1 ratio. Additional 4:1 dimming can be achieved by using the DIM pin.

The Allegro MicroSystems A8511 Multioutput WLED/RGB Driver enables protection against output connector shorts through an integrated output disconnect switch. An optional external thermistor limits LED current based on panel temperature.

The A8511 driver is housed in a surface mount, 28-pin TSSOP package (suffix LP), with an exposed thermal pad for enhanced thermal dissipation. The device is lead (Pb) free, with 100% matte-tin lead frame plating.

Features

  • Four LED sinks rated for 150mA each (600mA total)
  • Boost converter with integrated 40V DMOS switch and OVP–load-dump protection
  • 600kHz to 2.2MHz switching frequency-ability to operate above the AM band
  • Internal bias supply for single-supply operation (VIN=6.8V to 21V)
  • 3.5µA shutdown current-limits battery drain
  • Active current sharing between LED strings for 0.8% current matching and 0.7% accuracy
  • PWM dimming with LED PWM duty cycle control
  • 4000:1 dimming range
  • Extensive fault mode protection schemes:
    • Shorted LED protection against misconnected loads with true output disconnect
    • Open LED disconnect protects against LED failures
    • External thermistor sensing to limit LED temperature
    • Output overvoltage protection (OVP): 19.5V default can be adjusted as high as 38V
    • Open Schottky and open OVP resistor protection against external component failure
    • Input under- and overvoltage protection (UVLO and OVLO) against VIN variation
    • Boost current limit, output short circuit limit, overtemperature protection (OTP), and soft-start

Applications

  • GPS navigation systems
  • Automotive infotainment
  • Back-up camera displays
  • Cluster backlighting
  • Portable DVD players
  • Industrial LCD displays

Typical Application

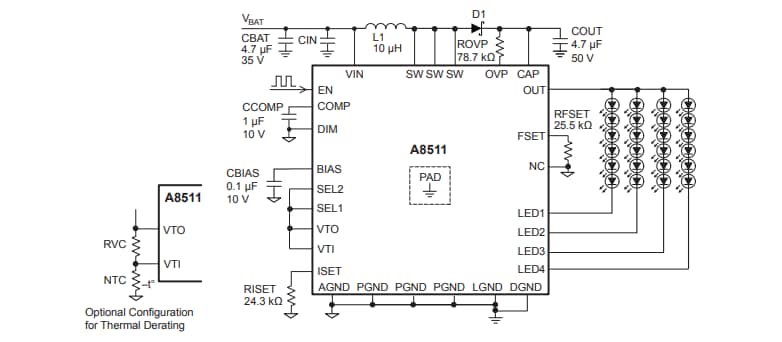
Application Circuit Diagram - Allegro MicroSystems A8511 Multioutput WLED/RGB Driver

Block Diagram

Block Diagram - Allegro MicroSystems A8511 Multioutput WLED/RGB Driver
Publicado: 2022-06-21 | Actualizado: 2025-05-09