Analog Devices / Maxim Integrated MAX14828 IO-Link Device Transceiver
Analog Devices MAX14828 IO-Link Device Transceiver integrates high-voltage functions in industrial sensors and has one ultralow-power driver (C/Q) with active reverse-polarity protection. The MAX14828 features an auxiliary digital input and a UART interface that allows for firmware updates. A high voltage tolerance allows the use of micro TVS and simplifies transient protection.The Analog Devices MAX14828 features a flexible control interface. Pin-control logic inputs allow for operation with switching sensors that do not use a microcontroller. For sensors that use a microcontroller, an SPI interface is available with extensive diagnostics.
For IO-Link operation, a UART interface is provided, allowing interfacing to the microcontroller UART. A multiplexed UART/SPI option allows using one serial microcontroller interface for shared SPI and UART interfaces.
Features
- Low power dissipation for small sensors
- 1.2Ω (typ) Driver On-resistance
- 50mW (typ) Power dissipation when driving 100mA load
- High configurability and integration reduce SKUs
- Auxiliary 24V digital input
- Selectable driver current of 50mA to 250mA
- SPI or Pin-control interface for configuration and monitoring
- Multiplexed SPI/UART interface option
- 5V and 3.3V Linear regulators
- Optional external transistor supports higher regulator loads
- Integrated LED drivers
- Pin and software compatible with MAX14827A
- Robust communication
- 65V Absolute maximum ratings on interface and supply pins allow for flexible TVS protection
- Glitch filters for improved burst resilience and noise
- Thermal shutdown
- Hot-plug supply protection
- Reverse polarity protection of all sensor interface inputs/outputs
- -40°C to +125°C Operating temperature range
Applications
- Industrial sensors
- IO-Link sensors and actuators
- Safety applications
Additional Resource
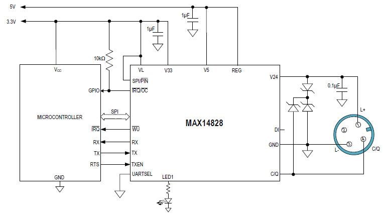
Typical Operating Circuit
Publicado: 2017-09-27
| Actualizado: 2023-11-07
