Analog Devices / Maxim Integrated MAX17643 Step-Down DC-DC Converter
Analog Devices Inc. MAX17643 Step-Down DC-DC Converter is a high-efficiency, high-voltage, Himalaya synchronous step-down DC-DC converter with integrated MOSFETs operating over a 4.5V to 60V input. The MAX17643 delivers up to 2A and generates output voltages from 0.9V up to (0.9 x VIN)V. The feedback (FB) voltage is accurate to within ±1.4% over -40°C to +125°C. The device offers built-in compensation across the output-voltage range that eliminates the need for external components.Analog Devices MAX17643 Step-Down DC-DC Converter features peak-current-mode control architecture and operate in fixed frequency forced PWM mode. The current-limit settings of the MAX17643 enable the Converters to supply load-current peaks up to 2A. These features allow the MAX17643 to support pulsed load applications such as communication modules with minimal output-voltage droop.
ADI MAX17643 achieves a low minimum on-time delivering high switching frequencies and a smaller solution size of a 12-pin (3mm x 3mm) TDFN package.
Features
- Reduces external components and total cost
- No schottky-synchronous operation
- Internal compensation for any output voltage
- All-ceramic capacitors, compact layout
- Reduces number of DC-DC regulators to stock
- Wide 4.5V to 60V input
- Adjustable 0.9V to (0.9 × VIN) output
- Up to 2A peak-load current
- 400kHz to 2.2MHz Adjustable switching frequency with external synchronization
- Reduces power dissipation
- Peak efficiency of 91.6%
- Auxiliary bootstrap LDO for improved efficiency
- 4.65µA Shutdown current
- Operates reliably in adverse industrial environments
- Hiccup-mode overload protection
- Adjustable soft-start
- Built-in output-voltage monitoring with RESET
- Programmable EN/UVLO threshold
- Monotonic startup into pre-biased load
- Overtemperature protection
- Wide industrial -40°C to +125°C ambient operating temperature range/ -40°C to +150°C junction temperature range
- Complies with CISPR22 (EN55022) class B conducted and radiated emissions
Applications
- Industrial-control power supplies
- General-purpose point-of-load
- Distributed supply regulation
- Base-station power supplies
- Wall transformer regulation
- High-voltage, single-board systems
- Pulsed-load applications
- Communication modules
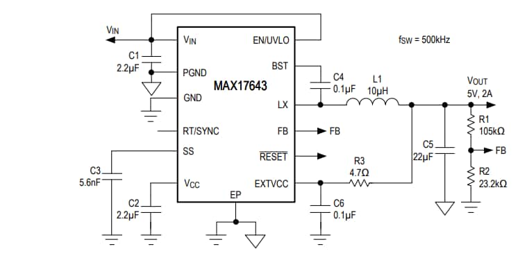
Typical Application Circuit
Publicado: 2021-02-22
| Actualizado: 2023-04-14
