CEL CA3509M4 L-to-S Band Low Noise Amplifier ICs
CEL CA3509M4 L-to-S Band Amplifier ICs offer low noise and high gain in a small flat-lead 4-pin thin-type super mini mold package. The CA3509M4 ICs feature an on-chip bias supply circuit and an on-chip ESD protection diode. The device is ideal for global navigation satellite systems (GNSS), satellite radio antennas, and microwave communications.Features
- Low noise figure and high associated gain (NF=0.4dB typical, Ga=17dB typical at Vdd=3.0V, Idd=15mA, f=1.575GHz)
- On-chip Bias supply circuit
- On-chip ESD protection diode
- Si technology
- Flat-lead 4-pin thin-type super mini mold package
Applications
- Global Navigation Satellite Systems (GNSS) like GPS, GLONASS, Beidou, and Galileo
- Satellite radio (SDARS, DMB, etc.) antenna
- Microwave communication
Specifications
- 1.575GHz operating frequency
- 17dB typical power gain
- 3V typical operating supply
- 0.4dB typical noise figure
- 15mA typical operating supply current
- -40°C to +85°C operating temperature range
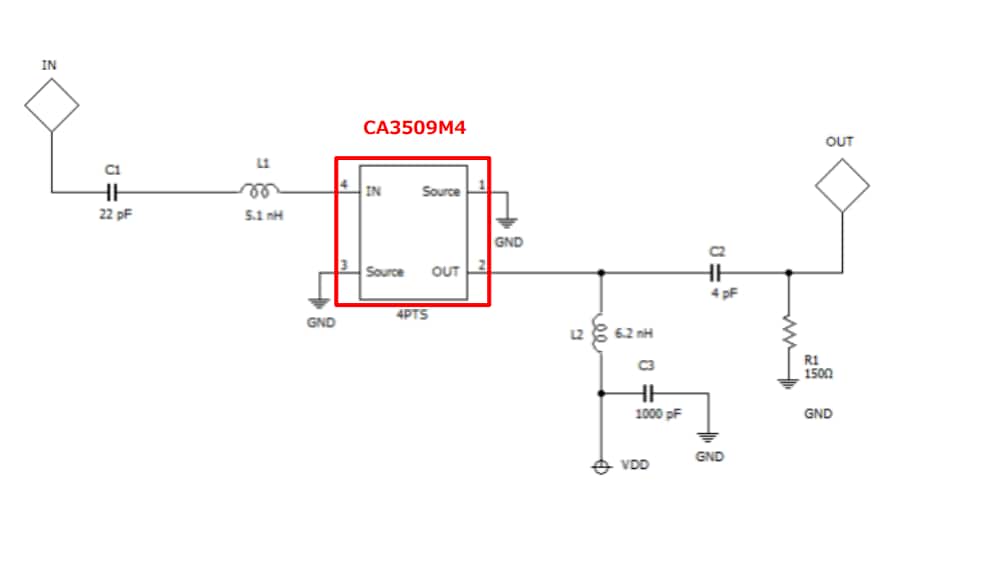
Application Circuit
Package Dimensions
Publicado: 2019-05-09
| Actualizado: 2024-04-12
