Diodes Incorporated AP7343D-33FS4-7B-EVM Evaluation Module
Diodes Incorporated AP7343D-33FS4-7B-EVM Evaluation Module evaluates the performance of an AP7343 regulator. This AP7343 is a low-dropout regulator with high output voltage accuracy, low RDS(ON), high PSRR, low output noise, and low quiescent current. The AP7343 evaluation board has a simple layout that helps power up the output voltage. Typical applications include smartphones, cameras, portable media players, portable videos, wireless adapters, and wireless communication.Features
- Evaluates the performance of the AP7343 regulator
- Simple layout
- 1.7V to 5.25V input voltage range
- 0.9V to 3.6V output voltage range
- 300mA output current
- -40°C to 85°C operating temperature range
Applications
- Smartphone
- Tablet
- RF supply
- Cameras
- Portable video
- Portable media player
- Wireless adapter
- Wireless communication
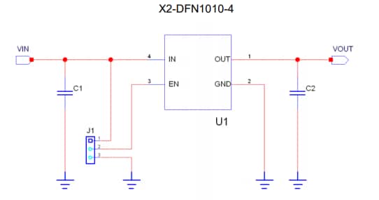
Board Schematic
Publicado: 2020-07-13
| Actualizado: 2024-08-07
