Diodes Incorporated AP7361E Low Dropout Regulator
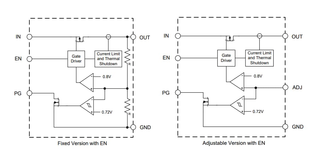
Diodes Inc. AP7361E Low Dropout (LDO) Regulator is a 1A, adjustable and fixed output voltage, and ultra-low dropout linear regulator with enable. This device includes a pass element, error amplifier, band-gap reference, current limit, and thermal shutdown circuitry. The AP7361E has characteristics of low dropout voltage and low quiescent current, making it suitable for low to medium-power applications. This regulator is turned on when the EN pin is set to a logic high level.The AP7361E regulator operates from 2.2V to 6V input voltage, and the typical quiescent current is approximately 60µA. Features include power-good functions that prevent the IC from damage in fault conditions. Applications include laptop computers, audio and video applications, battery-powered devices, and home electrical appliances.
Features
- 2.2V to 6V wide input voltage range
- ±1% output voltage accuracy
- 360mV at 1A (typical) very low dropout voltage (3.3V)
- Low quiescent current (IQ) 60µA (typical)
- 0.8V to 5V adjustable output voltage range
- Fixed output options are 1V, 1.2V, 1.5V, 1.8V, 2.5V, 2.8V, and 3.3V
- 75dB @ 1kHz high PSRR
- 1.5A current limit
- 400mA fold-back short circuit protection
- Power-Good (PG) output for supply monitoring and sequencing of other supplies
- Thermal shutdown protection
- Stable with MLCC, e-cap, tan-cap, or solid capacitor 2.2µF
- -40°C to 85°C ambient temperature range
Applications
- LCD-TV and monitor
- Set-top box
- Home electrical appliances
Functional Block Diagram
AP7361E Typical Application Diagram
Publicado: 2020-11-18
| Actualizado: 2024-08-20
