![]() | |||||||||
Omron Electronics 2SMPB-01-01 Absolute Pressure SensorOmron Electronics 2SMPB-01-01 Absolute Pressure Sensor is a high accuracy and small size absolute pressure sensor with low current consumption. The 2SMPB-01-01 provides readings relative to a perfect vacuum to ±6Pa. The module is 3.8mm x 3.8mm x 1 mm maximum, small enough to integrate into portable instruments. It offers an I2C output for integration into digital electronics. This device is ideal for applications that require lower RMS noise and or battery power. | |||||||||
|
Features
Application Examples
| |||||||||
| |||||||||
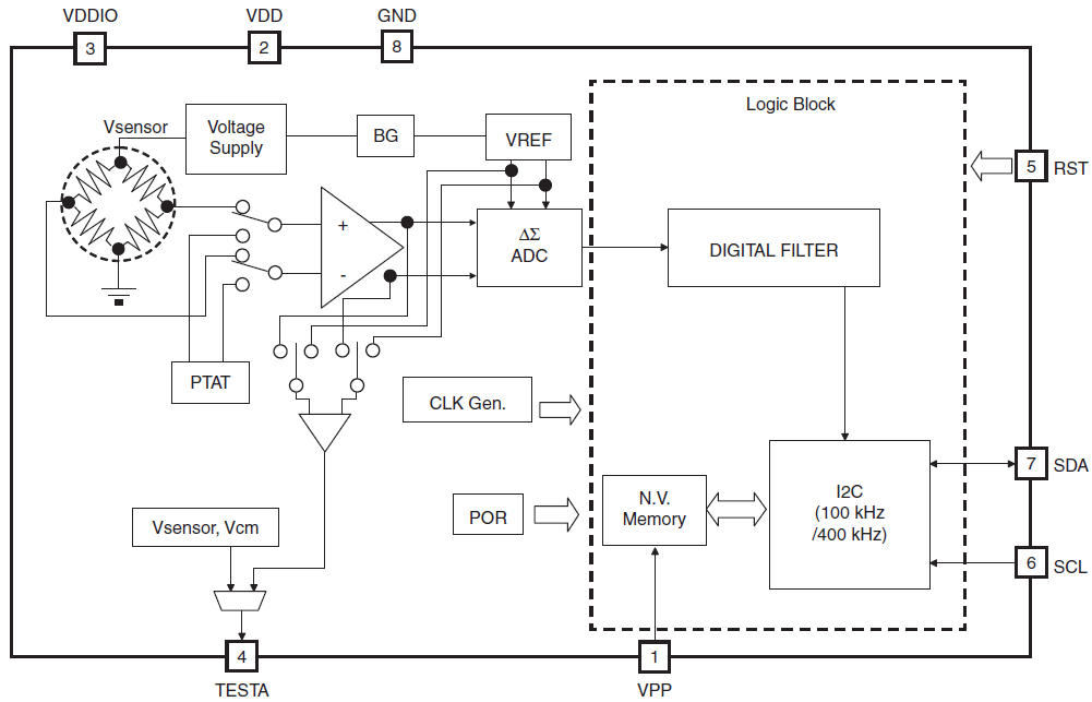
Block Diagram![]() | |||||||||
Dimensions![]() | |||||||||
![]() | |||||||||
Publicado: 2018-02-19
| Actualizado: 2018-02-19






