Power Integrations RDK-874 Reference Design Kit
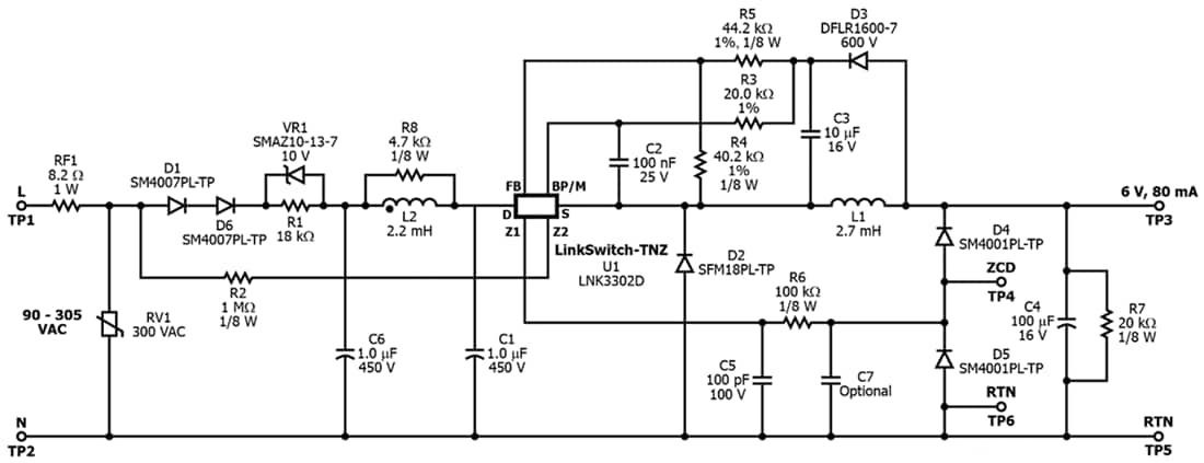
Power Integrations RDK-874 Reference Design Kit is a 0.48W non-isolated power supply with lossless AC zero-crossing detection using the LinkSwitch™-TNZ LNK3302D ICs. The LNK3302D is designed to generate a lossless zero-cross signal and support buck, buck-boost, and flyback topologies. These ICs offer more design flexibility than discrete implementations, which reduces component count by 40% or higher. This Power Integrations RDK-874 Reference Design is configured as a high-side buck topology. It provides a nominal output voltage of 6V at 80mA load from a wide input voltage range of 90VAC to 305VAC and a zero-crossing detection (ZCD) signal.Features
- Highly integrated solution with LNK3302D
- Low-component count with integrated 725V power MOSFET, current sensing, and protection
- Wide-range AC input
- < 200µA standby input current across the AC line
- Zero-crossing signal output synchronized to AC line
- Meets EN550022 and CISPR-22 Class B conducted EMI
- Compact solution 1" x 1", 10mm maximum height
- < 20mW no-load input power
- Load short-circuit protection
Schematic
Publicado: 2023-05-24
| Actualizado: 2023-06-15
