ROHM Semiconductor BD41033FJ-C Local Interconnect Network Transceiver

ROHM Semiconductor BD41033FJ-C Local Interconnect Network (LIN) Transceiver features low power consumption, low Electro Magnetic Interference (EMI), and high Electro Magnetic Susceptibility (EMS). This transceiver comes with an integrated thermal shutdown function and a transmit data dominant time-out function, and it is resistant to LIN-BAT/GND short circuits. The BD41033FJ-C transceiver offers a maximum transmission rate of 20kbps and functional safety support for automotive products. This transceiver operates within the 5V to 27V supply voltage range and is AEC-Q100 qualified. The BD41033FJ-C transceiver is available in a 4.9mm x 6mm x 1.65mm SOP-J8 package. Typical applications include LIN communication for automotive networks.

Features

  • AEC-Q100 qualified
  • Functional safety support for automotive products
  • Low Electro Magnetic Interference (EMI)
  • High Electro Magnetic Susceptibility (EMS)
  • High impedance at power off for BUS
  • Low power consumption in sleep mode
  • Transmit data dominant time-out function
  • Resistant to LIN-BAT/GND short-circuit
  • Integrated thermal shutdown
  • Compliant to LIN2.x/ISO17987-4: 2016 (12V)

Specifications

  • 20kbps maximum transmission rate
  • -27V to 40V absolute maximum voltage ratings of the LIN pin
  • Interface voltage to microcontroller corresponds to 3.3V/5V
  • 5V to 27V supply voltage range
  • 4.9mm x 6mm x 1.65mm SOP-J8 package

Applications

  • LIN communication for automotive networks

Block Diagram

Block Diagram - ROHM Semiconductor BD41033FJ-C Local Interconnect Network Transceiver

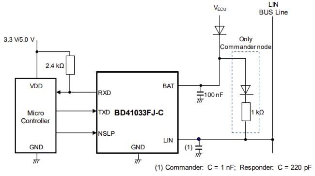
Typical Application Circuit

Application Circuit Diagram - ROHM Semiconductor BD41033FJ-C Local Interconnect Network Transceiver
Publicado: 2024-07-24 | Actualizado: 2024-08-26